Product Summary
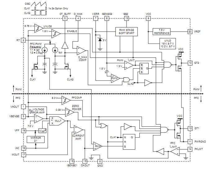
The UCC28515DWG is an advanced PFC/PWM combina controller. It provides complete control functionality for any off-line power system requiring compliance with the IEC1000-3-2 harmonic reduction requirements. Based on the average current mode control architecture with input voltage feedforward of prior PFC/PWM combination controllers, the UCC28515DWG offers performance advantages. For the PFC stage, the device features an improved multiplier and the use of a transconductance amplifier for enhanced transient response. The core of the PFC section is in a three-input multiplier that generates the reference signal for the line current. The UCC28515DWG features a highly linearized multiplier circuit capable of producing a low distortion reference for the line current over the full range of line and load conditions.
Parametrics
UCC28515DWG absolute maximum ratings: (1)Supply voltage: Idle: 20 V,Operating: 18 V; (2)Gate drive current (GT1, GT2): Continuous: 0.4 A, Pulsed: Sourcing: -2.5 A, Sinking: 3.5 A; (3)Maximum GT1, GT2 voltage: -0.5 V to VCC+0.3 V; (4)Input voltage: VSENSE: 0 V to 11 V, D_MAX, SS2, CAOUT, ISENSE1, MOUT, VFF: -0.5 V to VREF+0.3 V, VAOUT, CT_BUFF, ISENSE2, PKLMT: -0.5 V to 6 V; (5)Pin Current: RT: -0.5 mA, VFF: -5 mA, CT_BUFF: 1 mA, VAOUT, VERR, ISENSE2, SS2, CAOUT, IAC: 10 mA; (6)Maximum pin capacitance: ISENSE2: 220 pF; (7)Operating junction temperature range, TJ: -55℃ to 150℃; (8)Storage Temperature range, Tstg: -65℃ to 150℃; (9)Lead temperature 1.6mm(1/16 inch from case for 10 seconds): 300℃; (10)Power dissipation: 0.7 W.
Features
UCC28515DWG features: (1)Provides Control of PFC and PWM Power Stages In One Device; (2)Leading-Edge PFC, Trailing-Edge PWM Modulation for Reduced Ripple; (3)Built-In Sequencing of PFC and PWM Turn-On; (4)2-A Source and 3-A Sink Gate Drive for Both PFC and PWM Stages; (5)Typical 16-ns Rise Time and 7-ns Fall Time into 1-nF Loads.
Diagrams

| Image | Part No | Mfg | Description | ![]() |
Pricing (USD) |
Quantity | ||||||||||||
|---|---|---|---|---|---|---|---|---|---|---|---|---|---|---|---|---|---|---|
![]() |
![]() UCC28515DWG4 |
![]() Texas Instruments |
![]() Power Factor Correction ICs Advanced PFC/PWM Comb Controller |
![]() Data Sheet |
![]()
|
|
||||||||||||
| Image | Part No | Mfg | Description | ![]() |
Pricing (USD) |
Quantity | ||||||||||||
![]() |
![]() UCC2305 |
![]() Other |
![]() |
![]() Data Sheet |
![]() Negotiable |
|
||||||||||||
![]() |
![]() UCC2305DW |
![]() Texas Instruments |
![]() LED Lighting Drivers HID LAMP CONTROLLER |
![]() Data Sheet |
![]()
|
|
||||||||||||
![]() |
![]() UCC2305DWG4 |
![]() Texas Instruments |
![]() LED Lighting Drivers HID LAMP CONTROLLER |
![]() Data Sheet |
![]()
|
|
||||||||||||
![]() |
![]() UCC2305N |
![]() Texas Instruments |
![]() LED Lighting Drivers HID LAMP CONTROLLER |
![]() Data Sheet |
![]()
|
|
||||||||||||
![]() |
![]() UCC2305NG4 |
![]() Texas Instruments |
![]() LED Lighting Drivers HID Lamp Cntrlr |
![]() Data Sheet |
![]()
|
|
||||||||||||
![]() |
![]() UCC2305TDWRQ1 |
![]() Texas Instruments |
![]() LED Lighting Drivers AC HID Lamp |
![]() Data Sheet |
![]()
|
|
||||||||||||
(Hong Kong)









